鸣志驱动器故障代码大全及解决方法【干货】
鸣志驱动器故障代码列表:

鸣志驱动器(包含一体化)用2个(红/绿各一个)LED 灯显示状态。正常状态为绿色LED 闪烁(表示已使能)。如果红色LED 闪烁, 表示报警或发生错误。错误代码可通过红灯和绿灯的闪烁组合来表示,如下图
状态指示灯 | 说明 | 报警类型 | 异常状态 | 解决建议 |
绿灯常亮 | 电机非使能 | 无报警 | 无变化 | 无报警、电机非使能中 |
绿灯闪烁 | 电机使能 | 无报警 | 无变化 | 无报警、电机使能 |
红灯闪烁 | 驱动器内部错误 | 故障 | 非使能 | 联系售后 |
1红,1绿 | 位置误差超限/电机堵转 | 故障 | 非使能 | 机械故障、负载过大、加减速过大,报警阈值太小 |
1红,2绿 | 试图在驱动器未使能的情况下运动 | 警告 | 无变化 | 先使能电机再控制电机旋转 |
2红,1绿 | CCW方向限位 | 警告 | 无变化 | 负方向限位有效 |
2红,2绿 | CW方向限位 | 警告 | 无变化 | 正方向限位有效 |
3红,1绿 | 驱动器过热 | 故障 | 非使能 | 加强散热 |
3红,2绿 | 内部电压出错 | 故障 | 非使能 | 1、检测供电电源功率是否满足 |
3红,3绿 | Q程序出错 | 故障 | 非使能 | 检查Q程序 |
4红,1绿 | 驱动器电源输入过压 | 故障 | 非使能 | 输入电压过高(不同驱动器数值不同) |
4红,2绿 | 驱动器电源输入欠压 | 故障 | 非使能 | 输入电压过低(不同驱动器数值不同) |
4红,3绿 | Q程序为空 | 故障 | 非使能 | 内部无Q程序,但却让驱动器执行Q程序 |
4红,4绿 | 驱动器电压输入过低 | 警告 | 无变化 | 驱动器电压输入过低MDX用 |
5红,1绿 | 驱动器过流 | 故障 | 非使能 | 检查电机是否短路 |
5红,2绿 | 重载状态/电阻错误 | 警告 | 无变化 | 1、负载过大 |
5红,3绿 | 转速超限/通讯断线报警 | 故障 | 非使能 | 超过设定最大转速/通讯断线报警 |
5红,4绿 | 触发看门狗(1.07fb为触发急停) | 故障 | 非使能 | 触发看门狗,或者触发急停 |
6红,1绿 | 电机绕组开路 | 故障 | 非使能 | 1、接线问题,从新连接电机 |
6红,2绿 | 编码器信号错误 | 故障 | 非使能 | 编码器损坏或者线路接错不良 |
6红,3绿 | 急停按钮有效 | 故障 | 非使能 | 触发急停按钮有效MI指令 |
7红,1绿 | 通信错误 | 警告 | 无变化 | 检查通讯线、干扰源、增减终端电阻 |
7红,2绿 | 保存失败 | 警告 | 无变化 | 参数保存失败 |
SSDC步进伺服EtherCAT报警信息(本页图片较多,请耐心等待加载):



M2伺服系列报警信息:


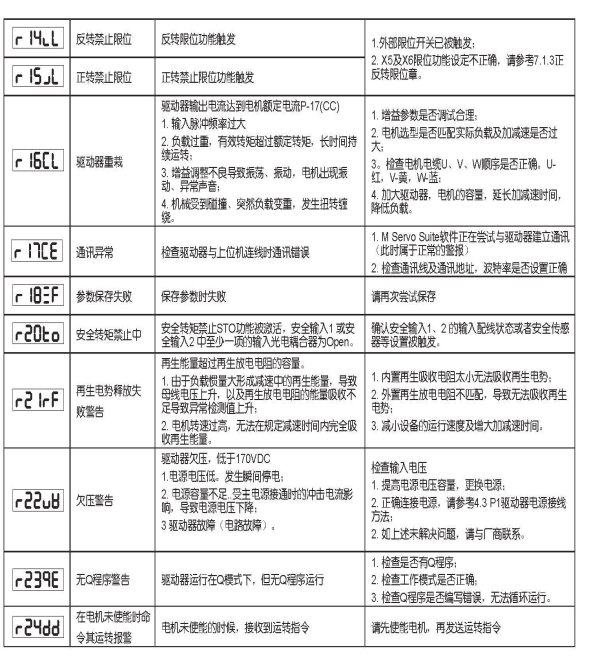
M3伺服系列报警信息:


