注塑机螺杆料筒常见故障及解决方案

注塑机螺杆料筒常见故障及解决方案

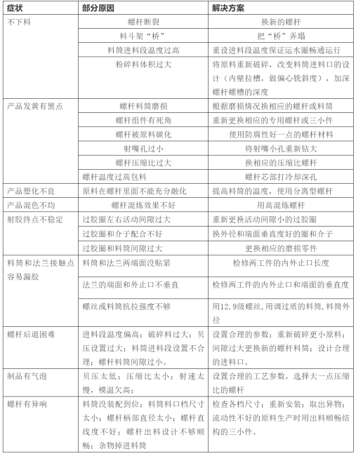
在使用注塑机的过程中,难免会遇到一些问题,导致生产的过程不顺畅,给企业带来一定的经济损失。下面是注塑机螺杆料筒常见故障以及解决方案表,基本上常见的故障都包含在里面了,值得收藏起来。

http://p5.itc.cn/images01/20200714/b5a515413b374a10b8388228885bdeba.png

表来源于微注塑

若在生产的过程中注塑机螺杆料筒出现以上表格中没有的故障,建议您及时找专业的售后师傅进行专业检测,以避免造成停产误工。

服务机械行业22年 - 专业权威积淀,品牌优势传承