PLC编程语言有哪些【大全】

PLC编程语言有哪些【大全】

这篇重点介绍一下PLC的编程语言。

IEC(国际电工委员会)于1994年5月公布了PLC标准(IEC1131)。它有五个部分组成:通用信息,设备与测试要求,编程语言,用户指南和通信。其中第三部分(IEC1131-3)是PLC的编程语言标准.IEC1131-3详细说明了句法、语法和PLC的五种编程语言的表达式。

PLC的五种编程语言分别是:

1. 顺序功能图 顺序功能图是一种位于其他编程语言之上的图形语言,主要用来编制顺序控制程序。顺序功能图提供了一种组织程序的图形方向,可以用来描述系统的功能,根据它可以很容易画出梯形图。(见图1所示)

https://t12.baidu.com/it/u=2168636099,3417767422&fm=173&app=25&f=JPEG?w=639&h=627&s=6EA43C63C99FE5EB1A7545D20000C0B3图一

2. 梯形图梯形图是PLC编程用的最多的图形编程语言。前面提到过梯形图与传统继电器控制系统的电路图很相似,具有直观易懂的优点,很容易被工厂熟悉继电器控制系统的电气人员掌握,它特别适用于开关量逻辑控。梯形图由触点、线圈和用方框表示的功能块组成。触点代表逻辑输入条件,如外部的开关、按钮等;线圈通常代表逻辑输出结果,用来控制外部的指示灯、接触器等;功能块用来表示定时器、计数器或者数学运算附加指令等。(见图2所示)

https://t12.baidu.com/it/u=4042781258,1415165399&fm=173&app=25&f=JPEG?w=512&h=353&s=05AA7C32D3DF41CA18DCC5DB000010B2图二

3. 功能模块图 这是一种类似于数字逻辑门电路的编程语言,有数字电路基础的人很容易掌握。该编程语言用类似与门、或门和非门的方框来表示逻辑运算关系。方框的左边为逻辑运算的输入变量,右边为输出变量,信号由左向右流动。(见图3所示)

https://t12.baidu.com/it/u=1326392393,3854416056&fm=173&app=25&f=JPEG?w=640&h=243&s=4AA43C629FF2581B5AF500DA000080B3图三

4. 指令表(西门子称语句表)由若干个指令组成的程序称为指令表。PLC的指令是一种与微机汇编语言中的指令相似的助记符表达式,由操作码和操作数组成。小型PLC的指令系统比汇编语言的简单得多,仅有20来条指令就可以实现开关量的控制。但指令表程序比较难以阅读,其中的逻辑关系很难一眼看出,所以在设计较复杂的开关量控制程序时一般多使用梯形图。指令表可以处理一些不能用梯形图处理的问题。(见图4所示)

https://t11.baidu.com/it/u=2341315945,3357343780&fm=173&app=25&f=JPEG?w=139&h=282&s=449AEC331B5D40CA427521CB0000C0B2图四

5.结构文本 结构文本是IEC1131-3标准创建的一种专用的高级编程语言,可以增强PLC的数学运算、数据处理、图形显示、报表打印等功能。可以说是PLC的高级应用,故多为受过专业计算机编程训练的程序员使用。

上面5种编程语言,其中应用最多的是梯形图和指令表(语句表)。这两种编程语言初学者一定要很好地掌握。梯形图与指令表之间存在着一定的对应关系,它们之间可以互相转换,西门子PLC编程软件是以梯形图编程、语句表编程为主要界面,不管用户用什么语言编写的程序,需要另一种的话都能自动转换。(我们下面重点学习梯形图编程语言)

学习梯形图的方法及要点:

1)梯形图中的某些编程元件沿用了继电器这一名称,例如输入继电器、输出继电器、内部辅助继电器等,但是它们不是真实的物理继电器(即硬件继电器),而是在用户程序中使用的编程元件(也叫软继电器)。比如输入继电器I0.0,它实际上是PLC的一个输入端子,我们把这个输入端子就想象是一个继电器,这个“继电器”要与物理继电器相似的话也应该有“线圈”、“触点”。所谓“线圈”实际上叫“输入映像寄存器”,是PLC内部输入部分的一个存储单元,这个存储单元状态只有两种:“1”和“0”,这种状态的变化由外部输入开关来控制。若外部开关接通,则此存储单元为“1”,相当于继电器的线圈“得电”,其编程元件“触点”也就有相应的变化,即常开触点闭合,常闭触点断开;若外部开关断开,则此存储单元为“0”,相当于继电器的线圈“失电”,其“触点”恢复到常态。同理,PLC的输出端子Q0.0我们也可以看成是一个输出继电器,其线圈叫“输出映像寄存器”,是PLC内部输出部分的一个存储单元,其状态的变化由内部程序控制,若状态为“1”时,相当于输出继电器的线圈“得电”,其所带的“触点”也发生相应的变化,作用于输出端口,控制外部电器动作。

2)梯形图是根据图中各编程元件(线圈、触点)的状态和逻辑关系得出输出元件状态的这么一个逻辑运算。根据PLC的工作原理这种逻辑运算是按梯形图中从上至下、从左至右的顺序进行的。运算的结果马上被后面的逻辑运算所利用,逻辑运算是根据输入映像寄存器的值(所谓“线圈”的得电与否),而不是根据运算时外部开关的状态来进行的。(初学者往往在这里容易搞混)

3)梯形图是一种图形语言,其画法与传统继电器控制电路相同。梯形图两侧先各画一条垂直公共线,相当于电路图的公共小母线。借助电路图的分析方法,可以想象左右两侧母线之间有一个左为“正”右为“负”的直流电源电压。里面的编程元件如线圈、触点的画法也与电路图相似,线圈用图五所示图形表示表示,触点用图形(常开)用图六所示图形不是、(常闭)图七表示,中间的连接关系无外乎串联、并联或混联等。假设某条线路接通,就相当是在两边电压用下有电流从左至右流动,梯形图中把这叫“概念流”或“能流”。

https://t10.baidu.com/it/u=3645726750,2044787253&fm=173&app=25&f=JPEG?w=80&h=28图五 线圈符号

https://t12.baidu.com/it/u=2372626673,3598070584&fm=173&app=25&f=JPEG?w=60&h=23图六 常开触点符号

https://t10.baidu.com/it/u=1898885709,25391891&fm=173&app=25&f=JPEG?w=66&h=28图七 常闭触点符号

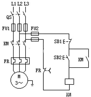
我们下面以异步电动机全压启动控制电路为例来说明梯形图的画法,异步电动机全压起动控制电路见图8所示。电路通电后,整个控制电路没有形成闭合回路,接触器(KM)的线圈没有得电,其触点为常态,主电路不工作。起动:按下起动按钮(SB2),控制线路接通,接触器(KM)线圈得电,其常开触点改变状态闭合,形成自锁(也称自保持)。停止:按下停止按钮(SB1),控制电路被切断,接触器(KM)线圈失电,其常开触点恢复常态,解除自锁。我们把这种电路叫起动、保持和停止电路(简称起保停电路)。

https://t11.baidu.com/it/u=3788278552,1846522405&fm=173&app=25&f=JPEG?w=356&h=379&s=3AAA7E23418FF8EA06FDC1DA000080B1图八

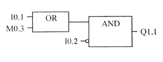
图9是“起保停”电路转变为PLC控制系统的梯形图。图中起动信号是I0.0,(即I0.0端点的常开触点),停止信号是I0.1(即I0.1端点的常闭触点),I0.2是过载保护信号输入点,后面接输出端点Q0.0的线圈。把左边竖线看成是电源线,三个“开关”(即I0.0、I0.1、I0.2)与Q0.0线圈串联接右边电源负极竖线(一般右边的竖线都省略),形成一条电流通路。与继电器控制电路相似,这三个“开关”后两个是用的常闭触点,只是第一个是常开触点,也就是说,这个开关不闭合,这条电路就不通,所以按下I0.0,线路接通,Q0.0线圈“得电”,这是起动。

https://t11.baidu.com/it/u=434656075,3756038281&fm=173&app=25&f=JPEG?w=384&h=104&s=5BAC30624F626D205CDDF1DA000080B1图九

我们知道继电器控制电路里的按钮开关是没有自锁性的,按下后线路接通,松开按钮线路就断开了,不能维持线路长时间通电,为了避免这种情况,我们就把Q0.0端点的常开触点并联在I0.0常开触点下面,按下I0.0后,线路接通,Q0.0线圈“得电”,其控制的触点都将改变状态,即并联的Q0.0常开触点将闭合,这样松开I0.0后,因为Q0.0是闭合的,所以线路保持长时间接通。这就是所谓的自锁(即自保持)。

按下停止按钮或过载保护端点动作,I0.1或I0.2的常开触点断开,使Q0.0的线圈“断电”,其常开触点断开(也是解除自锁),以后即使松开停止按钮和过载保护不动作,即I0.1和I0.2常闭触点闭合,线路也不能恢复接通状态,Q0.0线圈仍处于“断电”,这就是停止。

 

以上是“起保停”电路向梯形图程序的转变与梯形图的具体画法,可以看出梯形图与继电器控制电路图高度相似,有传统控制电路基础的人员很容易学习和掌握。

 

服务机械行业22年 - 专业权威积淀,品牌优势传承