PLC编程注意事项【必看版】

PLC编程注意事项【必看版】

可编程序控制器(PLC)的应用中,我们常会碰到对继电器控制系统的改造问题,这时我们往往要参考原有的继电器控制电路来编制PLC的应用程序。因此,在编程时,我们应注意PLC控制系统与继电器控制系统工作方式上的一些不同。

1.扫描方式不同

我们看一个例子:一个继电器控制回路如图1所示。

https://t11.baidu.com/it/u=411029659,2701219565&fm=173&app=25&f=JPEG?w=640&h=748&s=6BAC3262E9BFC9EB4A5CD1CA0000A0B1图一

因继电器控制系统是以“并行”方式工作的,而且其触点的通断需要一定的动作时间。所以当该电路起动后,时间继电器KT延时时间到时,KT是否能继续保持通电状态,需要同时考虑“并行”的两个动作过程:KT的常闭延时触点断开,KA1失电,KA1常开触点断开;KT的常开延时触点闭合,KA2得电,KA2常开触点闭合。这两个过程作用的结果,来决定KT的状态。同时,触点动作时间的存在,使得电路出现时序竞争。因此该电路不能可靠工作。如果加人虚框中的回路,并如图1把KA2的常开触点换成KA3的常开触点(见图1中括号)。结果是KT动作后,KT自身失电,就不会继续保持通电状态。

同样是这个电路,我们用PLC来实现,梯形图如图2所示。 PLC是以“串行”方式工作的,也就是以扫描的方式,循环地、连续地、顺序地,逐条执行程序的方式工作。同时在PLC中,软触点的动作可认为是瞬时完成的,且其能把本次动作的结果记忆保持到下一次扫描运算时为止。即具有记忆保持功能。按这样一个顺序“串行”的工作方式,梯形图动作顺序如下:

https://t10.baidu.com/it/u=2622715518,2763255553&fm=173&app=25&f=JPEG?w=319&h=464&s=0CAA7C32415E49C858DCF1DB0000C0B2图二

当在某一扫描周期中T38延时到后,则:网络1中T38 常闭触点断开(OFF) Q0.0 OFF(无输出);网络2中T38常开触点闭合(ON),Q0.1 ON;网络3中Q0.0常开触点OFF,Q0.1常开触点ON,T38继续保持通电状态。而且不论我们在Q0.1与T38之间再加多少级前面继电器电路所加的虚框中的回路,并把Q0.1常开触点换成所加回路最后一级继电器的常开触点,T38仍能继续保持通电状态。

2.输入控制方式不同

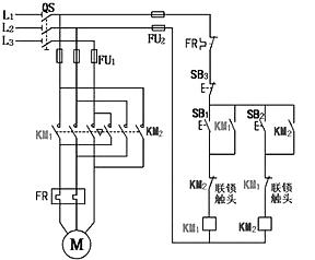
我们再看一个例子。大家都比较熟悉的电动机正反转控制电路,见图3。

https://t11.baidu.com/it/u=1020746209,1026241189&fm=173&app=25&f=JPEG?w=288&h=238&s=3AAA7423A1866CEA4C5505DA000080B1图三

在这个电路里面,启动按钮我们使用SB1、SB2的常开按钮,而停止按钮则使用的是SB3的常闭按钮。PLC程序里面也是这样设计的。(见图4)

https://t12.baidu.com/it/u=2865060563,913835463&fm=173&app=25&f=JPEG?w=408&h=252&s=7BAC3862C3964DCA18F485DB000080B1图四

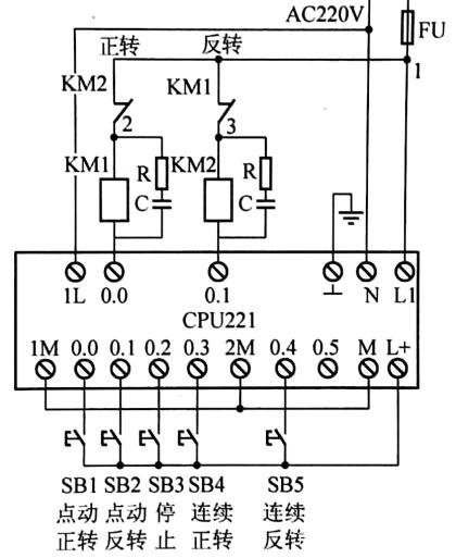
但是我们给PLC设计硬件输入时,停止按钮SB3却不能像继电器控制电路那样使用常闭触点而是使用的常开触点,见图5。这是为什么呢?这是因为继电器控制电路里按钮开关直接控制接触器的线圈,而在PLC控制程序里,按钮开关控制的却是与之对应的输入继电(I),而由这个输入继电器再去控制其触点,不能把硬件按钮开关看出程序里的软触点,就相当是拐了个弯一样。程序里的软触点受相应的输入继电器控制,而输入继电器的状态又受外部所接的输入信号元件(比如按钮开关)的控制。这是初学者容易搞混淆的地方。

https://t12.baidu.com/it/u=691588913,4062003635&fm=173&app=25&f=JPEG?w=420&h=513&s=2AAA7623499FD1E958F501D30000C0B1图五

假设这个例子里的停止按钮SB3我们像继电器控制电路一样,使用常闭触点的话,那么PLC一上电,SB3对应的输入继电器I0.2立即为ON,则相应的软触电I0.2就会改变状态常闭触点立即就断开了,如果再按下启动按钮SB1,输出继电器Q0.0或Q0.1就不会有输出,即一直为OFF。

通过全面的两个例子我们知道同样的电路,由于继电器控制系统和PLC控制系统工作方式上的差异,两者会有不同的动作结果。注意到这一点,我们在编程时,就会避免犯不应该的错误。同时学会PLC这样一些特点,会编出功能更强、更好的程序。

 

服务机械行业22年 - 专业权威积淀,品牌优势传承